医院服务号
医院订阅号
挂号指南>>
温馨提示:
门诊周一至周六开放,急诊每天24小时开放
正常上班时间门急诊咨询:0731-83929900(天心阁)/84762791(马王堆)/81866120(岳麓山)
非正常上班时间门急诊咨询:0731-82278048(天心阁)/84731731(马王堆)/19892801600(岳麓山)
您当前的位置:网站首页  >  通知公告
湖南省人民医院心血管中心疑难病症能力提升工程医疗设备2019年度购置计划采购预告
发表日期:2019-04-02 16:35:43;点击率:

因医院业务发展需要,我院将于近期采购下列设备及服务(详见附件清单),请有意向参与投标活动的投标人携带投标公司资质证件、所投产品的资质证件(生产企业资质证件、产品注册证)、彩页、技术参数及生产企业对本项目的唯一授权、投标公司法人代表授权书及授权代表的联系方式等资料2份,从即日起至2019年4月12日止到湖南省人民医院医学设备部报名(彩页和技术参数请发送电子文档到指定邮箱,邮箱号:HNSRMYYYXGCZX@163.com ,发送邮件时请在邮件标题栏内注明投标企业、生产企业/品牌)。医学设备部将根据使用科室的要求及报名资料制订招标文件,发布招标公告,特此预告。 

报名地点:长沙市解放西路61号湖南省人民医院 

医学设备部(综合楼807室) 

联系电话:0731-83929097, QQ:917946076 

联系人:黄渊象、杨介良、苏嘉。 

医学工程中心 (维修楼1楼) 

联系电话:0731-83929095, 联系人:徐晖、彭晓伟。 


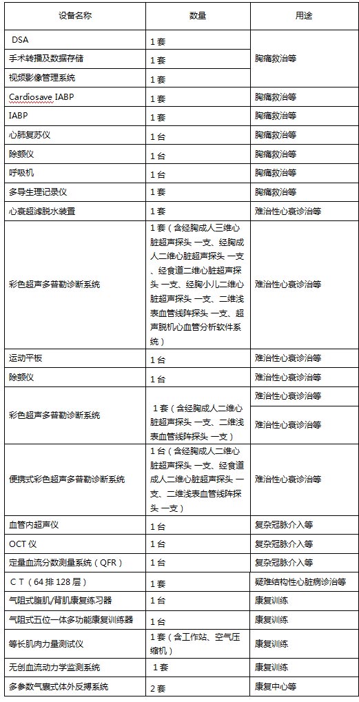
心血管中心疑难病症能力提升工程医疗设备2019年度购置清单

湖南省人民医院

2019年3月26日